

INSTITUCIONAL
Setor de Vigilância Sanitária
A gestão municipal do SUS (Sistema Único de Saúde) está afeta à Secretaria Municipal de Saúde e tem como uma de suas atribuições, executar os serviços de vigilância sanitária.
A execução das ações de Vigilância Sanitária no âmbito do município de Varginha está regulamentada pela Lei Municipal nº 2.990/98, que define a vigilância sanitária como um conjunto de ações capazes de eliminar, diminuir ou prevenir riscos à saúde e de intervir nos problemas sanitários decorrentes do meio ambiente, da produção de bens e da prestação de serviços de interesse a saúde.
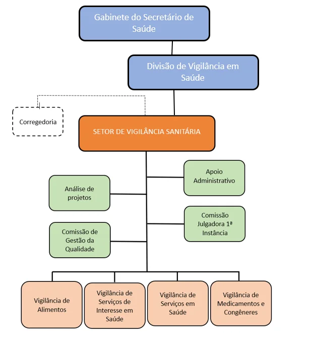
A VISA/Varginha está organizada internamente em áreas técnicas, são elas: 1 – Vigilância em Serviços de Saúde; 2 – Vigilância em Alimentos; 3 – Vigilância em Medicamentos e Congêneres; 4 – Vigilância em Serviços de Interesse à Saúde; 5- Análise de Projetos Arquitetônicos; 6- Apoio Administrativo e 7- Comissão de Julgamento de Processos Administrativos Sanitários.
De uma forma geral, a VISA/Varginha executa ações de inspeção e fiscalização de estabelecimentos sujeitos ao controle sanitário, motivadas por denúncias, licenciamentos, ações de monitoramento e controle, investigações de surtos, entre outras.
Também fazem parte do escopo das ações executadas, a promoção de atividades de educação sanitária, coleta de produtos para análise fiscal através da Fundação Ezequiel Dias (FUNED), controle e distribuição de talonários e numerações das notificações de receitas de medicamentos e substâncias controladas, pré-vistorias, análise de projetos arquitetônicos de estabelecimentos de alto risco sanitário, entre outras.
Política de Qualidade
Consiste na institucionalização de práticas que visam melhorar a prestação dos serviços pela Vigilância Sanitária do município de Varginha, conforme as necessidades e expectativas das partes interessadas, por meio da qualificação dos profissionais, disseminação da cultura da qualidade e melhoria contínua dos processos.

Ex.: bares, restaurantes, lanchonetes, mercados, cantinas, açougues, peixarias, frigoríficos, indústrias, transportadoras, distribuidoras, importadoras, exportadoras e armazenadoras de alimentos, etc.
Ex.: farmácias, drogarias, indústrias, distribuidoras, armazenadoras, importadoras, exportadoras, transportadoras e varejistas de saneantes, cosméticos, produtos de higiene, produtos para saúde e medicamentos, etc.
Ex.: hospitais, clínicas médicas, odontológicas, fisioterapia, laboratórios de análises clínicas, serviços de diagnóstico por imagem, hemodiálise, hemoterapia, etc.
Ex.: Instituições de Longa Permanência para Idosos (ILPI), salões de estética e beleza, academias, escolas, desinsetizadoras, comunidades terapêuticas, etc.
Intervenção nos ambientes e processos de trabalho visando minimizar os riscos existentes.
Investiga situações que envolvem queixas técnicas e reações adversas a medicamentos, sangue, produtos para saúde, intoxicação por produtos químicos, etc.
Analisa projetos de construção, reforma, adaptação ou ampliação no que interfere na saúde das pessoas, em residências, hospitais, clínicas, fábricas, escolas, etc.
A VISA/Varginha-MG está localizada no edifício da Secretaria Municipal de Saúde, na Rua Alferes Joaquim Antônio, 160, 1º andar – Vila Pinto, Varginha-MG.
Contato: (35) 3690-2204, vigilanciasanitaria@varginha.mg.gov.br
Horário de Atendimento ao público:
07:30 as 11:30 e 13:00 as 16:00
© 2024 Todos os Direitos Reservados